- Bộ cờ lê
- Bộ đầu vít
- Bộ đồ nghề tiêu chuẩn
- Bộ đục số, đục chữ
- Bộ lục giác
- Bộ nhân lực
- Bộ tuýp socket khẩu
- Búa làm đồng xe hơi
- Búa tạ – Búa kỹ thuật
- Bút vạch dấu
- Cần tự động, lắc tay
- Cảo cơ khí
- Cờ lê đóng
- Cờ lê đuôi chuột
- Cờ lê lực
- Cờ lê móc
- Cờ lê thông dụng
- Cờ lê tự động
- Cưa cầm tay
- Dao cạo bạc đạn, vòng bi
- Dao cắt ống
- Dao kỹ thuật
- Dụng cụ cách điện
- Dụng cụ cho ô tô
- Dụng cụ chống cháy nổ
- Dụng cụ khí nén
- Đầu mũi vít
- Đầu tuýp đen
- Đầu tuýp, socket, đầu khẩu
- Đèn pin
- Đục bằng, vuông, nhọn
- Đục gioăng đục lỗ
- Ê tô kẹp
- Giũa kỹ thuật
- Kéo cắt tôn, thép tấm
- Kìm bấm cos
- Kìm các loại
- Kìm cắt cáp
- Kìm cắt chân linh kiện
- Kìm cộng lực
- Kìm mở phe
- Mỏ lết
- Nhíp gắp linh kiện
- Ta rô bàn ren
- Thanh chữ T đầu nối dài
- Tủ dụng cụ đồ nghề
- Tua vít các loại
- Xà beng các loại
- Cưa cành cây
- Kéo tỉa cành
- Máy cắt cành
Bơm thủy lực hay bơm dầu áp suất 700 bar, chuyên dụng cho các dụng cụ. Thiết bị có áp suất hoạt động lên tới 10000 psi. Sử dụng cho cả xylanh tác động kép và đơn, tùy model khác nhau. Hoạt động bằng tay, điện, khí nén. Nhiều kiểu nguồn dẫn động khác nhau.
Việc lựa chọn bơm thủy lực nào tùy thuộc thiết bị đầu cuối và cấu hình cụ thể. Đơn lẻ sẽ dễ chọn nhưng nếu là một hệ thì bạn cần theo 4 cấu hình gợi ý dưới đây:
Cách chọn cấu hình cho hệ kích thủy lực.
Bài viết này giúp bạn chọn một hệ kích sao cho phù hợp nhất với ứng dụng của mình. Các tiêu chí cơ bản nhất của hệ kích thủy lực. Trước tiên cân làm rõ sự khác biệt giữa kích thủy lực và con đội là gì? Bạn tham khảo thêm bài viết “Kích thủy lực là gì?”
Kích thủy lực thì chưa bao gồm bơm tích hợp vào nó. Do vậy để kích thủy lực hoạt động được, bạn cần phải có phụ kiện thủy lực tối thiểu những thứ sau:
- Kích thủy lực
- Bơm thủy lực
- Ống thủy lực
- Khớp nối nhanh – Quick Coupling.
- Đồng hồ áp suất (có cũng được, không có cũng chẳng sao).
- Co nối cho đồng hồ áp suất.
- Các nắp chắn bụi cho kích và ống. (thường nó đi chung với thiết bị rồi).
Bước 1 của việc chọn kích thủy lực
- Chọn kích có tải trọng phù hợp với ứng dụng của bạn. Tải trọng của kích hoặc nhiều kích phải tối thiểu lớn hơn 20% tổng trọng lượng của vật cần nâng. Đây là tiêu chí an toàn và quan trọng.
- Kích một chiều thì nó chỉ nâng, không thể hạ. Kích sẽ hồi về bằng tải hoặc lò xo.
- Kích 2 chiều sẽ phù hợp cho ứng dụng nâng – hạ.
Để rộng đường chọn lựa, bạn cần trả lời cho chính bạn các câu hỏi sau:
- Bao nhiêu kích thủy lực bạn cần cho ứng dụng của bạn? Ý hiểu đơn giản là để nâng cục hàng của bạn lên thì cần bao nhiêu cái kích thủy lực?
- Kích thủy lực bạn dùng là loại có lỗ thông tâm hay không?
- Hành trình của kích thủy lực là bao nhiêu?
- Kích có cần phải thấp nhất có thể để nhét vào không gian trống trước khi nâng? Thông số này quyết định bạn chọn cái kích có chiều cao khi tụt hết là bao nhiêu. Chiều cao đóng.
- Xylanh thủy lực loại 1 chiều hay 2 chiều? Đại ý là bạn cần kích thủy lực chỉ để nâng hay để hạ chủ động luôn? Kích thủy lực 1 chiều thì chỉ dùng để nâng. Kích thủy lực 2 chiều thì cả nâng và hạ. Tải trọng khi hạ bao giờ cũng nhỏ hơn khi nâng. Nói cách khác là lực đẩy bao giờ cũng lớn hơn lực kéo. (theo định luật Pascal. P = FS. S = bề mặt piston hay diện tích tác dụng. Xem thêm về kết cấu 1 xylanh thủy lực).
- Trọng lượng của kích có quan trọng không? Vì nó ảnh hưởng đến điểm để kích. Nặng quá nó lún xuống khi vận hành, phải chế thêm chân đế. Bản thân kích thủy lực có cần nhẹ không? Mang vác cho nó khỏe tấm thân? ⇒ Chọn kích có vỏ nhôm hoặc vỏ thép.
- Kích có cần tự điều hướng với điểm tỳ khi nâng hay không? Giả sử có thì chọn loại kích thủy lực JLLC Series., loại này có đĩa trên đầu kích xoay linh hoạt, hướng theo điểm tiếp xúc.
- Kích có cần khóa hành trình trên đầu kích để đảm bảo an toàn khi vận hành hoặc giữ tải trong thời gian dài hay không? Nếu có thì chọn loại kích thủy lực JLLC Series. (Loại locking collars).
Bước 2, chọn bơm thủy lực đi kèm với kích.
- Bạn khoái dùng bơm thủy lực hoạt động bằng tay/chân (chạy bằng cơm)? Bơm thủy lực dẫn động bằng khí nén? Bơm thủy lực dẫn động bằng điện?
- Dung tích dầu cỡ bao nhiêu? Bơm phải có dung tích dầu lớn hơn 15% tổng dung tích dầu của tất cả các xylanh trong hệ kích.
- Có cần bơm nhanh không? Được hiểu là khi vận hành bạn có muốn nó lên ào ào và xuống ầm ầm hay không? Nếu cần thì phải chọn bơm có lưu lượng trên mỗi hành trình bơm lớn.
- Bạn có dùng hệ kích thủy lực một cách thường xuyên hay không?
- Trọng lượng của bơm có quan trọng với ứng dụng của bạn hay không?
- Nguồn cung cấp khí nén hoặc nguồn điện có sẵn sàng không? Nếu không sẵn có thì chọn bơm dùng sức người thôi.
Bước 3, chọn lựa các phụ kiện thủy lực cần thiết cho hệ kích.
- Bạn cần ống thủy lực dài bao nhiêu? Càng dài thì đứng càng xa vị trí công tác, có nghĩa là nó càng an toàn. Nhưng chi phí cao. Bạn không cần lo lắng về dầu thủy lực có đủ không? Vì dầu đã điền đầy ống khi giao cho bạn. Áp suất có ảnh hưởng không khi ống quá dài? Trời ơi! Lo gì, vì áp suất bằng nhau trên mọi phương.
- Khớp nối thủy lực: Thường là khớp nối nhanh, gắn sẵn vào ống thủy lực là đầu đực, gắn trên kích là đầu cái. Có 2 loại khớp nối nhanh, loại phổ thông và loại khớp nối không rỉ dầu (không thò lò mũi).
- Đồng hồ áp suất: Cần thiết để biết áp lực đang hoạt động của hệ kích hoặc từng kích thủy lực.
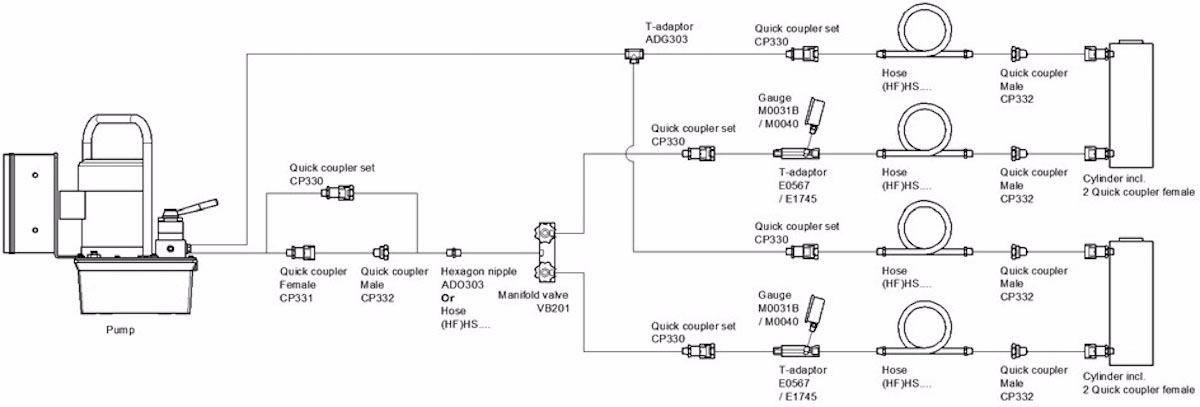
- Bộ chia ngả dầu: Manifold, bộ này cần thiết để chia ngả dầu cho từng kích thủy lực, 1 đầu vào gắn với bơm, bao nhiêu đầu ra thì ứng với bấy nhiêu kích. Bộ chia ngả chỉ phù hợp với hệ có nhiều hơn 1 kích thủy lực.
- Dầu thủy lực bổ sung: Cần thiết để bổ sung thêm vào bơm, vì sau n+1 lần sủ dụng thì dầu thất thoát, hao hụt trong bơm.
Đọc đến khúc này có thể bạn chưa hình dung ra nó thế nào. Xem thêm 4 hình vẽ dưới đây để bạn định hình được thứ bạn cần. Bơm thủy lực mang tính tượng trưng, bạn có thể chọn kiểu bơm tay, bơm điện, bơm khí tùy thích.
Bơm thủy lực BETEX
Có nhiều loại bơm khác nhau, trong khuôn khổ bài viết này ta chỉ xét riêng về loại bơm dùng cho các dụng cụ. Loại bơm hoạt động ở áp suất cao 10000psi hoặc bơm siêu cao áp. Cũng trong phần này, ta không đào sâu về nguyên lý hoạt động của bơm cũng như phương thức thiết kế hay lắp đặt nó. Mọi thứ đã sãn sàng và bạn chỉ việc sử dụng.
Chọn lựa thiết bị sẽ dựa trên căn bản các thông số kỹ thuật mà dụng cụ bơm cần thiết. Dụng cụ bơm ở đây được hiểu là kích, nêm, cắt đai ốc, cảo…
Bao gồm các loại sau
Bơm bánh răng: Là loại bơm bánh răng đơn giản nhất được lắp ráp một cặp bánh răng ăn khớp với nhau (Bơm bánh răng ăn khớp trong và ăn khớp ngoài) thông thường thì bơm ăn khớp ngoài sử dụng nhiều hơn do giá thành thấp và áp lực trung bình, để tạo ra dòng chảy. Khi các bánh răng xoay việc thay đổi bán thể tích chiếm hữu và vị trí công tác. Trong phần này, bơm ít được dùng nên không để cập sâu.
Bơm piston: Bơm piston gồm các van điều khiển bằng mạch hoặc điều khiển bằng kỹ thuật điện đưa lưu lượng vào các hành trình piston để tạo ra áp lực. Cấu tạo phức xì tạp nhưng loại này được dùng rộng rãi.
Bơm cánh gạt: Đây là loại bơm thông dụng dễ sử dụng nhất trong vì chúng đạt được lưu lượng và áp suất, độ ồn thấp, chi phí thấp và bảo trì đơn giản. Hiệu suất thấp, lưu lượng chỉ thay đổi trong khoảng hẹp, áp lực làm việc thấp dưới 200 Bar. Trong khu vự này cũng hiếm sử dụng, không đề cập sâu.
Bơm mobile hay bơm dùng cho xe cơ giới: là đầu não của toàn bộ hệ thống xe cẩu, bắt đầu từ các bộ phận cơ khí đến bơm, gồm các loại van như van chia dầu, van gạt tay hay van an toàn, quan trọng nhất là cơ cấu vận hành như motor hay xi lanh thủy lực.
Bơm thủy lực bằng tay – Bơm tay
Bơm hoạt động bằng tay dùng loại bơm piston, sử dụng rộng rãi trong các ứng dụng cho xylanh, kích, cảo, vam, nêm, cắt đai ốc, tách mặt bích. Bơm tay của BETEX. Cụ thể là cho các đầu tách mặt bích, cân chỉnh đồng trục mặt bích, cắt đai ốc.
Loại bơm tay này thường có 2 loại là 1 cổng ra (single port) hoặc 2 cổng ra (twin port), thường có 2 cấp tốc độ. Vỏ bơm bằng thép hoặc bằng nhôm tùy loại. Hầu hết các bơm thủy lực chạy bằng cơm đều có chân đế có thể bắt dính xuống sàn.
Bảng so sánh các model của bơm tay
Bơm tay thủy lực có thể chọn loại bơm rời, loại bơm chưa bao gồm các phụ kiện loằng ngoằng theo sau. Loại này thích hợp khi bạn đã có các thứ khác và chỉ mua bổ sung hoặc dùng để làm 1 bộ phận cho chế tác gì đó. Nó được xem như 1 component của hệ thống. Trường hợp bạn muốn lựa chọn theo kiểu xếp logo thì cũng ok, độ tùy biến sẽ cao và nó đúng mục đích của người dùng.
| Model | Áp suất tầng 1 |
Áp suất tầng 2 |
Dung tích dầu hữu dụng |
Dung tích tầng 1 |
Dung tích tầng 2 |
Kích thước AxCxE mm |
Trọng lượng g |
| PB350 | 13.8 | 700 | 350 | 13.0 | 2.8 | 335x90x128 | 5.5 |
| PB600 | 13.8 | 700 | 600 | 13.0 | 2.8 | 543x90x142 | 7.3 |
| PB700 | 13.8 | 700 | 700 | 13.0 | 2.8 | 632x90x128 | 7.6 |
| PB1500 | 13.8 | 700 | 1500 | 13.0 | 2.8 | 633x106x142 | 11.2 |
| PB2000 | 13.8 | 700 | 2000 | 13.0 | 2.8 | 580x140x148 | 11.5 |
| PB2500 | 13.8 | 700 | 2500 | 13.0 | 2.8 | 713x106x142 | 12 |
| AHP701 | 13.8 | 700 | 350 | 12.9 | 1 | 391x110x140 | 2.3 |
| AHP702 | 13.8 | 700 | 1000 | 12.9 | 2.3 | 542x110x130 | 3.5 |
| AHP703 | 13.8 | 700 | 2000 | 12.9 | 2.3 | 556x150x135 | 6.0 |
| AHP704 | 13.8 | 700 | 2000 | 12.9 | 2.3 | 556x150x135 | 7.0 |
| HP35 | 28 | 700 | 3500 | 40 | 3 | 629x146x79.7 | 16.5 |
| HP35D | 28 | 700 | 3500 | 40 | 3 | 706x146x79.7 | 16.8 |
| HP80 | 27.5 | 700 | 8000 | 113 | 4 | 635x310x170 | 25 |
| HP80D | 27.5 | 700 | 8000 | 113 | 4 | 635x310x170 | 25 |
Trường hợp bạn thấy nó lằng nhằng quá và lại muốn gói gọn trong 1 vali xách tay thì bạn chọn bộ bơm thủy lực sẽ hữu dụng hơn. Bộ bơm sẽ bao gồm bơm chính, co cút các loại tương thích, đồng hồ áp suất, ống thủy lực 700 bar, dài 1.8m. Tài liệu hướng dẫn sử dụng và tất nhiên là nhét tất cả vào 1 vali thép tiện dụng vô cùng. Chọn bộ này cũng thích hợp khi bạn đi lại nhiều, nhiều công trường và làm dịch vụ.
Bơm dùng chân đạp – Bơm thủy lực bằng dậm chân
Bơm thủy lực bằng chân (foot pump) là một thiết bị sử dụng nguồn năng lượng từ chân người để tạo ra áp suất trong hệ thống thủy lực. Áp suất 700 bar (còn được gọi là 700 megapascal) là một áp suất rất cao, dùng cho các hydraulic tools. Bơm hoạt động bằng cách sử dụng một bơm piston, trong đó chân người đẩy một bàn đạp lên và xuống. Khi bàn đạp được đẩy lên, nó tạo ra một lực đẩy trên piston bên trong bơm. Lực đẩy này được chuyển đổi thành áp suất trong hệ thống.
| Model | Áp suất 1st Stage |
Áp suất 2nd stage |
Dung tích dầu ml |
Dung tích dầu 1st stage |
Dung tích dầu 2nd stage |
| FHB350 | 20 | 700 | 350 | 13 | 2.8 |
| FHB600 | 20 | 700 | 600 | 13 | 2.8 |
| FHB700 | 20 | 700 | 700 | 13 | 2.8 |
Với áp suất 700 bar, bơm thủy lực bằng chân có thể cung cấp dầu có áp lực đủ cho cơ cấu chấp hành. Nó thường được sử dụng trong các ứng dụng công nghiệp như cắt, ép, uốn, và định hình kim loại, cũng như trong các hệ thống máy móc và thiết bị nâng.
Bơm bằng điện hay chạy điện, dẫn động bằng điện
Động cơ điện tạo ra chuyển động quay và lái bơm thủy lực. Vậy đầu kia của motor có thể là bơm piston, bơm cánh gạt, bơm bánh răng hay thứ gì đó không quan trọng. Quan trọng là bạn cắm điện 220VAC 50Hz vào thì nó làm tất cả phần còn lại cho bạn. Đảm bảo rằng, áp suất dầu ngõ ra ở 700 bar maximum. Lưu lượng thì tùy thuộc từng model của bơm. Dung tích dầu hữu dụng cũng tùy thuộc dung tích thùng dầu.
Loại bơm này trong khuôn khổ ứng dụng trong ngành công cụ thủy lực thì nó được chia ra vài loại. Cơ bản là van điều khiển dạng tay gạt hay solenoid (van điện từ). Bơm dùng cho xylanh 1 chiều hoặc xylanh 2 chiều.
Mô tơ điện chỉ tạo ra chuyển động quay và momen. Phần còn lại phụ thuộc kết cấu của bơm, có thể là bơm bánh răng, có thể là bơm cánh gạt, bơm piston. Cơ cấu chính của bơm là đầu bơm đa tầng. Motor điện tạo ra chuyển động quay để quay đầu bơm. Nguồn điện linh hoạt, có điện áp từ 120VAC đến 230 VAC, tần số 50Hz. Motor điện và bơm có độ ồn cực thấp, chỉ khoảng 80 dB ở áp suất 700 bar.
Bơm dẫn động bằng điện điều khiển linh hoạt thông qua dây điều khiển 3m. Trên bảng điều khiển có nút ngừng khẩn cấp, đảm bảo an toàn khi vận hành. Van giảm áp tự động xả dầu ở áp suất 700 bar, bảo vệ an toàn cho các cấu kiện thủy lực.
Bơm điện thiết kế cho cả ứng dụng Single Acting và Double Acting. Tuỳ theo model khác nhau và ứng dụng khác nhau, chọn lựa theo nhu cầu. Trên (thùng dầu) có sẵn van tay gạt, điều khiển đóng – cắt dầu. Tất cả các bơm cung cấp đều đã được điền đầy dầu thủy lực. BETEX EP-Series.
Bảng các loại bơm điện thủy lực BETEX
Bơm dẫn động bằng điện, tức là motor điện chỉ tạo ra chuyển động quay và lái đầu bơm dầu để tạo áp và lưu lượng. Trong một cách gọi ngắn gọn hơn có thể là “bơm điện thủy lực”.
| Single | Double | Dung tích thùng dầu ml |
Dung tích dầu hữu dụng lít |
Dung tích dầu mỗi hành trình |
Kích thước AxCxE mm |
| EP13S | EP13D | 3000 | 2.8 | 4200 | 512x236x251 |
| EP18S | EP18D | 8000 | 6 | 4200 | 505x312x251 |
| EP18S* | EP18D* | 8000 | 6 | 4200 | 505x312x251 |
| EP211S | EP211D | 11000 | 8.5 | 8200 | 560x247x300 |
| EP211S* | EP211D* | 11000 | 8.5 | 8200 | 560x247x300 |
| EP320S | EP320D | 20000 | 15 | 9500 | 630x407x330 |
| EP420S | EP420D | 20000 | 15 | 9500 | 630x407x330 |
Bơm điện có dung tích dầu lớn hơn, vui lòng click vào các model sau: EP13S, EP13D, EP18S, EP18D, EP211S, EP211D, EP320S, EP320D, EP420S, EP420D.
Ký tự S ở cuối mỗi model chỉ thị bơm đó dùng cho các ứng dụng tác dụng đơn (VD: kích thủy lực 1 chiều). Ký tự D ở cuối mỗi model chỉ thị bơm dùng cho các ứng dụng cần tác động kép (VD: kích 2 chiều). Dấu (*) ở trên model của bơm chỉ ra rằng bơm đó sử dụng van điện từ Solenoid. Còn lại dùng van tay gạt.
Bơm thủy lực dùng khí nén
Bơm thủy lực dùng khí nén là loại bơm hoạt động bằng nguồn khí nén. Nguồn khí nén tạo chuyển động quay, lái bơm. Thiết bị hoạt động nhờ khí nén, sử dụng cho các dụng cụ thủy lực cần công suất vừa và nhỏ.
| Model | Áp suất max bar |
Dung tích dầu cm3 |
Dung tích mỗi hành trình |
Áp lực nguồn khí |
| AP921 | 700 | 750 | 700 | 7 -10 |
| AP1600S | 700 | 1600 | 1250 | 7 -10 |
| AP1600D | 700 | 1600 | 1250 | 7 -10 |
| AP3000S | 700 | 3000 | 1250 | 7 -10 |
| AP3000D | 700 | 3000 | 1250 | 7 -10 |
| AP8000S | 700 | 8000 | 4700 | |
| AP8000D | 700 | 8000 | 4700 |
Bơm thủy lực bằng khí nén có cả loại đơn trình và kép. Single Acting, Double Acting. Kích hoạt bằng chân hoặc tay, van điều khiển hay bộ điều khiển. Áp suất làm việc 700 bar. hay 10000 psi. Vỏ bơm bằng hợp kim thép hoặc nhôm cao cấp. Bơm cung cấp kèm sẵn khớp nối, không bao gồm ống thủy lực. Tương thích hoàn toàn với kích, cảo, nêm và cắt đai ốc bằng thủy lực. Các phụ kiện đi cùng đầy đủ, đáp ứng mọi nhu cầu của khách hàng.
Bơm thủy lực siêu cao áp
Bao gồm ống thủy lực cao áp, đồng hồ áp suất, bơm và các co nối cần thiết. Tài liệu hướng dẫn sử dụng. Vỏ bơm làm bằng nhôm. Vali đựng toàn bộ hệ thống bằng thép, có khoá cài an toàn.
Chuyên dụng cho kiểm tra rò rỉ đường ống, khớp nối. Thiết kế độc đáo, nhẹ do được làm bằng hợp kim nhôm cao cấp. Áp suất làm việc từ 1000 bar đến 2800 bar tuỳ từng model. Tuỳ biến cao, người dùng có thể mua từng món rời hoặc 1 bộ hoàn chỉnh. Các bơm leak test rời bao gồm BETEX AHP704, BETEX AHP705, BETEX UHP2800. Bơm siêu cao áp dẫn động bằng khí nén, nguồn khí vào có áp max 7 bar. Áp lực ngõ ra lên tới 2800 bar. Tuỳ theo model khác nhau, lưu lượng ngõ ra khác nhau.
| Model | Áp suất max bar |
Dung tích dầu cm3 |
Dung tích mỗi hành trình |
| AHP704 | 1000 | 1000 | 12.9 |
| AHP705 | 1500 | 2700 | 6.5 |
| UHP2800 | 2800 | 1000 | 12.9 |
| UHAP2800 | 2800 | 5 liter | 0.43 Liter p/min, at 7 bar air pressure |
| UHAP2800 Ultra | 2800 | 5 liter | 0.75 Liter p/min, at 7 bar air pressure |
AIR pump UHAP2800, AIR pump UHAP2800 Ultra. Hàng chính hãng BETEX Holland. Giao hàng toàn quốc, chứng chỉ CO&CQ đầy đủ. Bảo hành 12 tháng trên toàn quốc.
Bơm thủy lực
Hiển thị tất cả 33 kết quả

































