Phụ kiện cho máy tiện ren MCC800. Khi bảo dưỡng hoặc thay thế chi tiết cho máy tiện ren MCC 800, việc chọn đúng mã phụ tùng là yếu tố quyết định để đảm bảo độ chính xác của ren và tuổi thọ máy. Mỗi chi tiết trong máy, từ bộ đầu cắt Type K, bộ doa, bơm dầu, đến tay quay hoặc trục tiến dao đều có mã riêng trong danh mục phụ tùng MCC.
Người sử dụng cần đối chiếu đúng model và mã linh kiện trong bản Parts Breakdown MCC-800, đặc biệt với các bộ dao ren như PMCHNP05 / PMCHNP051, PMCHBP05, hoặc PMCHMP05 – những chi tiết trực tiếp ảnh hưởng đến chất lượng và kích thước ren.

| STT | Mã | Tên chi tiết/bộ phận | SL | STT | Mã | Tên chi tiết/bộ phận | SL |
| 1 | MCC800-100 | Head | 1 | 15 | MCC800-115 | Screw (M8 x 10) | 3 |
| 2 | MCC800-101 | Drive Shaft w Drive Shaft Gear | 1 | 16 | MCC800-116 | Pin (B8 x 22) | 1 |
| 3 | MCC800-103 | Hand Wheel | 1 | 17 | MCC800-117 | Spring Pin (6 x 14AW) | 6 |
| 4 | MCC800-104 | Chuck Body | 1 | 18 | MCC800-118 | Vinyl Cap | 3 |
| 5 | MCC800-105 | Front Scroll | 1 | 19 | MCC800-119 | Retaining Ring (AR–150) | 1 |
| 6 | MCC800-106 | Rear Chuck Body | 1 | 20 | MCC800-120 | Front Ring | 1 |
| 7 | MCC800-107 | Rear Scroll | 1 | 21 | MCC800-121 | Screw (M6 x 14) | 3 |
| 8 | MCC800-108 | Holder Jaw (Round Type) | 1 bộ | 22 | MCC800-122 | Bolt (M10 x 100) | 2 |
| 9 | MCC800-109 | Chuck Jaw Body | 1 bộ | 23 | MCC800-123 | Bolt (M10 x 35) | 2 |
| 10 | MCC800-110 | Jaw | 3 | 24 | MCC800-124 | Screw (M10 x 10, W point) | 2 |
| 11 | MCC800-111 | Pin | 3 | 25 | MCC800-402 | Oilless Bearing | 2 |
| 12 | MCC800-112 | Spring | 3 | 26 | MCC800-421 | Spring Pin (3 x 10AW) | 2 |
| 13 | MCC800-113 | Fiber | 1 | 27 | MCC800-429 | Ball Oil Cup (3/8) | 2 |
| 14 | MCC800-114 | Bolt (M8 x 60) | 3 | 28 | MCC800-430 | Felt (D9.5 x 8) | 2 |

| STT | Mã | Tên chi tiết/bộ phận | SL | STT | Mã | Tên chi tiết/bộ phận | SL |
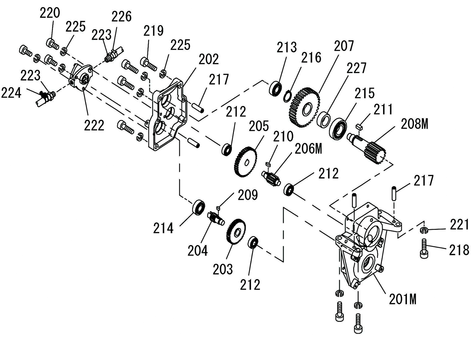
| 1 | MCC800-201M | Reduction Gear Main Body | 1 | 15 | MCC800-215 | Ball Bearing 6205ZZ | 1 |
| 2 | MCC800-202 | Reduction Gear Cover | 1 | 16 | MCC800-216 | C–Shape Retaining Ring for 25 | 1 |
| 3 | MCC800-203 | Gear (1) | 1 | 17 | MCC800-217 | Pin B8 x 22 | 4 |
| 4 | MCC800-204 | Pinion (2) | 1 | 18 | MCC800-218 | Bolt M10 x 30 | 4 |
| 5 | MCC800-205 | Gear (2) | 1 | 19 | MCC800-219 | Bolt M6 x 35 | 4 |
| 6 | MCC800-206M | Pinion (3) | 1 | 20 | MCC800-220 | Bolt M6 x 16 | 3 |
| 7 | MCC800-207 | Gear (3) | 1 | 21 | MCC800-221 | Spring Washer for M10 | 4 |
| 8 | MCC800-208M | Pinion (4) | 1 | 22 | MCC800-222 | Trochoid Pump TOP–10AR | 1 |
| 9 | MCC800-209 | Key (1) 5 x 5 x 9.5 | 1 | 23 | MCC800-223 | Hose Nipple PT1/8 x D7 | 2 |
| 10 | MCC800-210 | Key (2) 5 x 5 x 14 | 1 | 24 | MCC800-224 | Hose Clamp with Screw SM D10 | 1 |
| 11 | MCC800-211 | Key (3) 7 x 7 x 16 | 1 | 25 | MCC800-225 | Spring Washer for M6 | 7 |
| 12 | MCC800-212 | Ball Bearing 6201 | 3 | 26 | MCC800-226 | Hose Clip KS–11 No.12 | 1 |
| 13 | MCC800-213 | Ball Bearing 6202 | 1 | 27 | MCC800-227 | Collar | 1 |
| 14 | MCC800-214 | Ball Bearing 6202LLU | 1 |

| STT | Mã | Tên chi tiết/bộ phận | SL | STT | Mã | Tên chi tiết/bộ phận | SL |
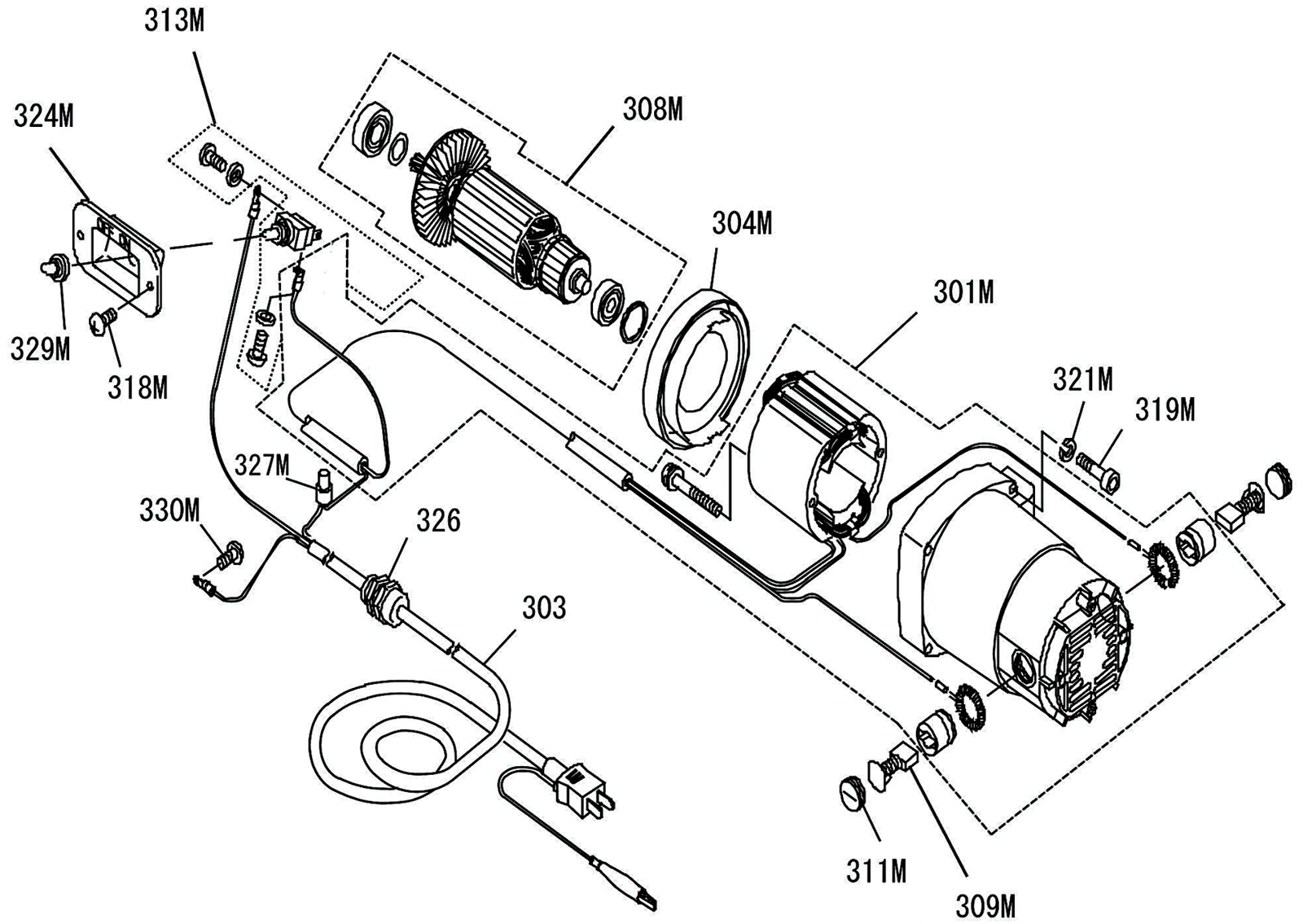
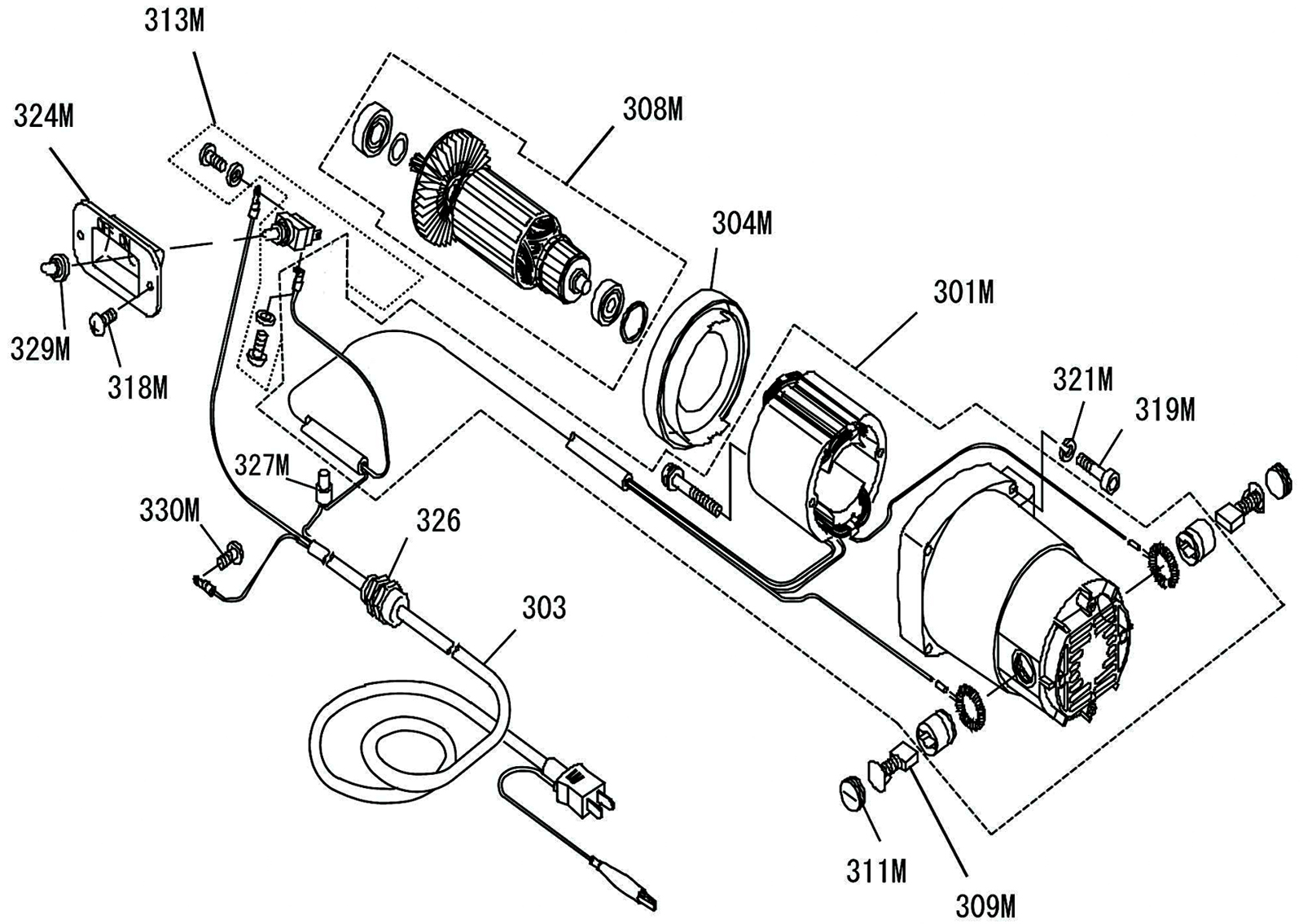
| 1 | MCC800-301M | Motor Housing Assy | 1 | 9 | MCC800-319M | Bolt M5 x 40 | 4 |
| 2 | MCC800-303 | Cabtyre Cable with Plug | 1 | 10 | MCC800-321M | Spring Washer for M5 | 4 |
| 3 | MCC800-304M | Baffle Plate | 1 | 11 | MCC800-324M | Fitting Plate for Switch | 1 |
| 4 | MCC800-308M | Armature Assy | 1 | 12 | MCC800-326 | Cable Gland ST–PF1/2 | 1 |
| 5 | MCC800-309M | Carbon Brush 204 | 2 | 13 | MCC800-327M | Connection CE–5 | 1 |
| 6 | MCC800-311M | Brush Cap | 2 | 14 | MCC800-329M | Waterproof Cap for Switch | 1 |
| 7 | MCC800-313M | Switch SDT–125D–13U | 1 | 15 | MCC800-330M | Screw M4 x 6 | 1 |
| 8 | MCC800-318M | Screw M4 x12 | 2 |

| STT | Mã | Tên chi tiết/bộ phận | SL | STT | Mã | Tên chi tiết/bộ phận | SL |
| 1 | MCC800-401 | Main Body | 1 | 13 | MCC800-417 | Screw (M4×6) | 17 |
| 2 | MCC800-403 | Sink Filter | 1 | 14 | MCC800-419 | Steel Ball (6 ball) | 1 |
| 3 | MCC800-404 | Chip Tray | 1 | 15 | MCC800-420 | Push Nut | 1 |
| 4 | MCC800-405 | Punching Plate | 1 | 16 | MCC800-422 | Hose Nipple (PT1/8×D7) | 3 |
| 5 | MCC800-406 | Cover for oil sink | 1 | 17 | MCC800-423 | Hose Clamp with Screw | 3 |
| 6 | MCC800-407 | Spring Filter | 1 | 18 | MCC800-424 | Oil Feed Tube (1) (D10×D6.5×430) | 1 |
| 7 | MCC800-408 | Handle | 2 | 19 | MCC800-425 | Oil Feed Tube (2) (D10×D6.5×430) | 1 |
| 8 | MCC800-409 | Cover for pump | 1 | 20 | MCC800-426 | Oil Feed Tube (D10×6.5×150) | 1 |
| 9 | MCC800-410 | Bottom Cover | 1 | 21 | MCC800-427 | Name Plate | 1 |
| 10 | MCC800-411 | Side Cover | 2 | 22 | MCC800-428 | Stud (No.6×6.4) | 4 |
| 11 | MCC800-412 | Coil Spring | 1 | 23 | MCC800-431 | Bolt (M6×45) | 4 |
| 12 | MCC800-413 | Plug (R3/4) | 1 |

| STT | Mã | Tên chi tiết/bộ phận | SL | STT | Mã | Tên chi tiết/bộ phận | SL |
| 1 | MCC800-501 | Carriage | 1 | 12 | MCC800-513 | Bolt (M10×70) | 1 |
| 2 | MCC800-502 | Support Bar (Left) | 1 | 13 | MCC800-514 | Nut (M10) | 1 |
| 3 | MCC800-503 | Support Bar (Right) | 1 | 14 | MCC800-515 | Spring Pin (6×32AW) | 1 |
| 4 | MCC800-504 | Carriage Hand Wheel | 1 | 15 | MCC800-516 | Spring Pin (5×40AW) | 1 |
| 5 | MCC800-505 | Pinion for Rack | 1 | 16 | MCC800-517 | Oil Feed Tube (3) (D10×D6.5×680) | 1 |
| 6 | MCC800-506 | Die Head Pin | 1 | 17 | MCC800-518 | Hose Nipple (PT1/8×D7) | 1 |
| 7 | MCC800-507 | Oil Adjusting Pin | 1 | 18 | MCC800-519 | Hose Clamp with Screw | 1 |
| 8 | MCC800-508 | Coil Spring | 1 | 19 | MCC800-520 | O–Ring (P9) | 1 |
| 9 | MCC800-510 | Lock Nut | 1 | 20 | MCC800-524 | Support Bar Stay | 2 |
| 10 | MCC800-511 | Screw (M8×20) | 1 | 21 | MCC800-525 | Bolt (M10×100) | 2 |
| 11 | MCC800-512 | Screw (M6×8) | 1 |

| STT | Mã | Tên chi tiết/bộ phận | SL | STT | Mã | Tên chi tiết/bộ phận | SL |
| 1 | MCC800-601 | Cutter Frame | 1 | 12 | MCC800-612 | Split Pin (2.5×15) | 1 |
| 2 | MCC800-602 | Cutter Housing | 1 | 13 | MCC800-613 | Split Pin (2.5×45) | 1 |
| 3 | MCC800-603 | Handle | 1 | 14 | MCC800-614 | Spring Pin (D6×32 AW) | 1 |
| 4 | MCC800-604 | Feed Screw | 1 | 15 | MCC800-801 | Reamer Arm | 1 |
| 5 | MCC800-605 | Cutter Guide | 1 | 16 | MCC800-802 | Reamer | 1 |
| 6 | MCC800-606 | Cutter Wheel (No. 3) | 1 | 17 | MCC800-803 | Reamer Shaft | 1 |
| 7 | MCC800-607 | Cutter Roll | 2 | 18 | MCC800-804 | Spring Pin (8×45AW) | 2 |
| 8 | MCC800-608 | Pin | 3 | 19 | MCC800-805 | Steel Ball (6 Ball) | 1 |
| 9 | MCC800-609 | Washer (No.3) | 1 | 20 | MCC800-806 | Spring | 1 |
| 10 | MCC800-610 | Spring Pin (6×32 AW) | 1 | 21 | MCC800-807 | Spring Pin (5×45AW) | 2 |
| 11 | MCC800-611 | Spring Pin (4×22 AW) | 1 |
Phụ tùng chính hãng MCC được sản xuất tại Nhật Bản, theo cùng quy trình vật liệu, nhiệt luyện và dung sai như khi lắp mới trong nhà máy. Việc sử dụng phụ tùng không chính hãng hoặc dao thay thế sai tiêu chuẩn có thể dẫn đến hỏng đầu cắt, ren không đạt kích thước chuẩn, rò rỉ dầu hoặc giảm mô-men quay.
Khi thay thế, nên chọn phụ tùng có mã in khắc rõ ràng, bao bì mang nhãn MCC International, và đi kèm hướng dẫn lắp đúng vị trí. Giữ tính đồng bộ phụ tùng MCC không chỉ giúp máy hoạt động ổn định mà còn giảm thiểu hao mòn truyền động, đảm bảo độ kín ren, và duy trì năng suất cắt ren lâu dài.
| Mã SKU | Giá (VND) | Mua | Kho | |
|---|---|---|---|---|
| MCC800-402 | 4.960.000 đ | |||
| MCC800-119 | 640.000 đ | |||
| MCC800-117 | 180.000 đ | |||
| MCC800-113 | 160.000 đ | |||
| MCC800-108 | 5.920.000 đ | |||
| MCC800-107 | 5.600.000 đ | |||
| MCC800-106 | 8.000.000 đ | |||
| 5/800-111 | 0 đ |










Hãy là người đầu tiên đánh giá “Phụ kiện cho máy tiện ren MCC800. MCC Sản xuất tại Nhật”